○相生市議会の議員その他非常勤の職員の公務災害補償等に関する条例施行規則
昭和43年7月23日
規則第31号
(題名改正〔昭和48年12月26日〕)
(趣旨)
第1条 この規則は、相生市議会の議員その他非常勤の職員の公務災害補償等に関する条例(昭和42年条例第31号。以下「条例」という。)の規定に基づき、認定委員会及び審査会の組織並びに補償の手続その他条例の実施に関し、必要な事項を定めるものとする。
(一部改正〔昭和48年12月26日・50年5月20日・56年3月26日・57年3月30日・62年6月26日〕、全部改正〔平成6年8月25日〕)
(一部改正〔昭和48年12月26日・50年5月20日・平成7年9月26日〕)
(公務上の災害の範囲)
第2条の2 公務上の災害の範囲は、公務に起因する負傷、障害及び死亡並びに別表第1に掲げる疾病とする。
(追加〔平成16年3月29日〕)
(通勤による災害の範囲)
第2条の3 通勤による災害の範囲は、通勤に起因する負傷、障害及び死亡並びに次に掲げる疾病とする。
(1) 通勤による負傷に起因する疾病
(2) 前号に掲げるもののほか、通勤に起因することが明らかな疾病
(追加〔平成16年3月29日〕)
(就業の場所から勤務場所への移動等)
第2条の4 条例第2条の2第1項第2号の規則で定める就業の場所から勤務場所への移動は、次に掲げる移動とする。
(1) 一の勤務場所から他の勤務場所への移動
(2) 次に掲げる就業の場所から勤務場所への移動
ア 労働者災害補償保険法(昭和22年法律第50号)第3条第1項の適用事業に係る就業の場所
イ 国家公務員災害補償法(昭和26年法律第191号)第1条第1項に規定する職員の勤務場所
2 条例第2条の2第1項第2号の規則で定める職員に関する法令の規定に違反して就業している場合は、次に掲げる法令の規定に違反している場合とする。
(1) 地方公務員法(昭和25年法律第261号)第38条第1項
(2) 前号に掲げる法令の規定に類する法令の規定
3 条例第2条の2第1項第3号の規則で定める要件は、同号に掲げる移動が、単身赴任手当の支給を受ける地方公務員災害補償法(昭和42年法律第121号)第2条第1項に規定する職員と均衡上必要があると認められる職員により行われるものであることとする。
(追加〔平成18年6月15日〕)
(日常生活上必要な行為)
第2条の5 条例第2条の2第2項ただし書の日常生活上必要な行為であつて規則で定めるものは、次に掲げる行為とする。
(1) 日用品の購入その他これに準ずる行為
(2) 学校教育法(昭和22年法律第26号)第1条に規定する学校において行われる教育、職業能力開発促進法(昭和44年法律第64号)第15条の7第3項に規定する公共職業能力開発施設において行われる職業訓練その他これらに準ずる教育訓練であつて職業能力の向上に資するものを受ける行為
(3) 病院又は診療所において診察又は治療を受けることその他これに準ずる行為
(4) 選挙権の行使その他これに準ずる行為
(5) 負傷、疾病又は老齢により2週間以上の期間にわたり日常生活を営むのに支障がある配偶者(婚姻の届出をしていないが、事実上婚姻関係と同様の事情にある者を含む。以下この号において同じ。)、子、父母、配偶者の父母及び次に掲げる者(イに掲げる者にあつては、職員と同居しているものに限る。)の介護(継続的に又は反復して行われるものに限る。)
ア 孫、祖父母及び兄弟姉妹
イ 職員との間において事実上子と同様の関係にあると認められる者及び職員又は配偶者との間において事実上父母と同様の関係にあると認められる者
(追加〔昭和62年6月26日〕、一部改正〔平成5年5月20日〕、繰下〔平成16年3月29日・18年6月15日〕、一部改正〔平成20年12月15日・27年12月2日・28年12月28日〕)
(一部改正〔昭和48年12月26日・50年5月20日・61年3月31日・平成30年9月27日・令和4年3月31日〕)
2 実施機関は、前条の規定による報告に係る災害が公務により生じたもの又は通勤により生じたもののいずれでもないと認定したときは、次に掲げる事項を記載した書面により、被災職員等にその旨を通知しなければならない。
(1) 実施機関の職氏名
(2) 被災職員の氏名
(3) 傷病名
(4) 災害発生年月日
(5) 公務上の災害又は通勤による災害でないと認定した理由
(全部改正〔昭和48年12月26日〕、一部改正〔昭和61年3月31日・平成30年9月27日・令和4年3月31日〕)
(認定委員会)
第5条 条例第4条に規定する認定委員会は、委員5人をもつて組織する。
2 委員は、学識経験を有する者のうちから市長が委嘱する。
3 委員の任期は、3年とする。ただし、補欠の委員の任期は、前任者の残任期間とする。
4 委員は、再任されることができる。
5 認定委員会に委員長を置き、委員の互選によりこれを定める。
6 委員長は、会務を総理する。委員長に事故があるとき又は委員長が欠けたときは、委員長があらかじめ指定する委員がその職務を行う。
7 認定委員会は、委員長が招集する。
8 認定委員会は、委員の過半数が出席しなければ、会議の開催及び議決をすることができない。
9 認定委員会の議事は、出席委員の過半数で決する。この場合において、委員長は、委員として議決に加わる権利を有する。
10 前項の場合において、可否同数のときは、委員長が決する。
11 前各項に定めるもののほか、認定委員会に関し必要な事項は、認定委員会が定める。
(一部改正〔昭和52年10月4日〕)
(補償基礎額)
第6条 条例第5条第2号に規定する職員の補償基礎額は、相生市の特別職に属する非常勤職員の報酬及び費用弁償に関する条例(昭和32年条例第2号。以下「非常勤職員報酬条例」という。)別表に定める最高の報酬日額の2倍の額とする。
2 条例第5条第3号に規定する職員で、市長が実施機関である職員の補償基礎額は、非常勤職員報酬条例別表に定める最高の報酬日額とする。ただし、地方公務員法第22条の2第1項第1号の規定により任用された職員については、負傷若しくは死亡の原因である事故の発生の日又は診断によつて傷病が確定した日においてその者について定められていた報酬の額の日額相当額として市長が認める額を、同法第22条の2第1項第2号の規定により任用された職員については、地方公務員災害補償法第2条第4項に規定する平均給与額の例による額として市長が認める額を補償基礎額とする。
(一部改正〔昭和49年10月16日・令和2年3月31日〕)
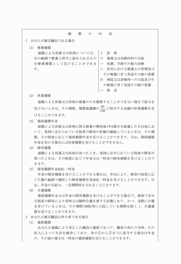
(療養の方法)
第7条 療養補償たる療養は、市長の指定する病院若しくは診療所若しくは薬局(以下「指定医療機関」という。)又は市長の指定する訪問看護事業者(居宅を訪問することによる療養上の世話又は必要な診療の補助の事業を行う者をいう。以下同じ。)において行う。
(一部改正〔昭和52年10月4日・平成6年12月21日〕)
(給与その他の収入の一部を受けない場合における休業補償)
第8条 職員が公務上負傷し、若しくは疾病にかかり、又は通勤により負傷し、若しくは疾病にかかり、療養のため、勤務その他の業務の全部について従事することができない場合において職員の受ける給与その他の収入の額が補償基礎額の100分の60に相当する額に満たないときは当該満たない額に相当する額、勤務その他の業務の一部について従事することができない場合において職員の受ける給与その他の収入の額が補償基礎額に満たないときは当該満たない額の100分の60に相当する額を休業補償として支給する。
(全部改正〔昭和48年12月26日〕)
(休業補償を行わない場合)
第8条の2 条例第8条ただし書の規則で定める場合は、次に掲げる場合とする。
(1) 拘禁刑若しくは拘留の刑の執行のため若しくは死刑の言渡しを受けて刑事施設(少年法(昭和23年法律第168号)第56条第3項の規定により少年院において刑を執行する場合における当該少年院を含む。)に拘置されている場合若しくは留置施設に留置されて拘禁刑若しくは拘留の刑の執行を受けている場合、労役場留置の言渡しを受けて労役場に留置されている場合又は法廷等の秩序維持に関する法律(昭和27年法律第286号)第2条の規定による監置の裁判の執行のため監置場に留置されている場合
(2) 少年法第24条の規定による保護処分として少年院若しくは児童自立支援施設に送致され、収容されている場合、同法第64条の規定による保護処分として少年院に送致され、収容されている場合又は同法第66条の規定による決定により少年院に収容されている場合
(追加〔昭和62年6月26日〕、一部改正〔平成10年5月11日・14年12月19日・18年3月28日・令和4年3月31日・6年3月29日・7年3月31日・8月1日〕)
(追加〔平成8年7月17日〕、一部改正〔平成16年3月29日〕)
(葬祭補償の額)
第8条の4 条例第15条に規定する規則で定める金額は、315,000円に補償基礎額の30倍に相当する額を加えた金額とする。
(追加〔昭和48年12月26日〕、一部改正〔昭和49年10月16日・50年5月20日・8月5日・52年10月4日・54年3月31日・56年6月1日・58年5月1日・61年6月30日〕、繰下〔昭和62年6月26日〕、一部改正〔昭和63年6月15日・平成2年8月23日・4年5月22日・6年8月25日〕、一部改正し繰下〔平成8年7月17日〕、一部改正〔平成10年5月11日・12年6月27日〕)
(遺族補償年金の請求の代表者)
第10条 遺族補償年金を受ける権利を有する者が2人以上あるときは、これらの者は、そのうちの1人を遺族補償年金の請求及び受領についての代表者に選任しなければならない。ただし、世帯を異にする等やむを得ない事情のため、代表者を選任することができないときは、この限りでない。
2 遺族補償年金を受ける権利を有する者は、前項の規定により代表者を選任し、又はその代表者を解任したときは、速やかに書面でその旨を実施機関に届出なければならない。この場合には、あわせてその代表者を選任し、又は解任したことを証明することができる書類を提出しなければならない。
(一部改正〔昭和61年3月31日〕)
(補償の支給方法)
第11条 実施機関は、補償の請求書を受理した場合には、これを審査し、補償に関する決定を行い、速やかに請求者に書面でその決定に関する通知をするとともに、補償を行わなければならない。
(一部改正〔昭和52年10月4日・61年3月31日〕)
2 実施機関は、前項の規定による申請に基づき遺族補償年金の支給を停止し、又は支給の停止を解除したときは、当該申請を行つた者に速やかに書面でその旨を通知しなければならない。
(一部改正〔昭和52年10月4日・61年3月31日・平成18年6月15日〕)
(年金証書)
第13条 実施機関は、傷病補償年金、障害補償年金又は遺族補償年金(以下「年金たる補償」という。)の支給に関する通知をするときは、当該補償を受けるべき者に対し、あわせて年金証書(様式第15号)を交付しなければならない。
2 実施機関は、すでに交付した年金証書の記載事項を変更する必要が生じた場合は、当該証書と引換えに新たな証書を交付しなければならない。
3 実施機関は、必要があると認めるときは、年金証書の提出又は提示を求めることができる。
(一部改正〔昭和52年10月4日〕)
第14条 年金証書の交付を受けた者は、その証書を亡失し、又は著しく損傷したときは、再交付の請求書に亡失の理由を明らかにすることができる書類又は損傷した証書を添えて、証書の再交付を実施機関に請求することができる。
2 年金証書の再交付を受けた者は、その後において亡失した証書を発見したときは、速やかにこれを実施機関に返納しなければならない。
(一部改正〔昭和61年3月31日〕)
第15条 年金証書の交付を受けた者又はその遺族は、当該証書に係る年金たる補償を受ける権利が消滅した場合には、遅滞なく、当該年金証書を実施機関に返納しなければならない。
(一部改正〔昭和52年10月4日・57年3月30日〕)
(届出)
第17条 年金たる補償を受ける者は、次の各号に掲げる場合には、遅滞なく、その旨を実施機関に届出なければならない。
(1) 氏名、住所若しくは行政手続における特定の個人を識別するための番号の利用等に関する法律(平成25年法律第27号)第2条第5項に規定する個人番号(以下この号において「個人番号」という。)を変更した場合又は新たに個人番号の通知を受けた場合
(2) 傷病補償年金を受ける者にあつては次に掲げる場合
ア その負傷又は疾病が治つた場合
イ その障害の程度に変更があつた場合
(3) 障害補償年金を受ける者にあつては、その障害の程度に変更があつた場合
(4) 遺族補償年金を受ける者にあつては、次に掲げる場合
イ その者と生計を同じくしている遺族補償年金を受けることができる遺族の数に増減を生じた場合
ウ 遺族補償年金を受ける権利を有する妻にその者と生計を同じくしている他の遺族で遺族補償年金を受けることができるものがない場合において、その妻が55歳に達したとき(条例第12条第1項第4号に規定する状態にあるときを除く。)又は条例第12条第1項第4号に規定する障害の状態になり若しくはその事情がなくなつたとき(55歳以上であるときを除く。)。
2 補償を受ける権利を有する者が死亡した場合には、その者の遺族は、遅滞なくその旨を実施機関に届出なければならない。
3 前2項の届出をする場合には、その事実を証明することができる書類その他の資料を実施機関に提出しなければならない。
(一部改正〔昭和48年12月26日・52年10月4日・57年3月30日・58年1月7日・61年3月31日・平成28年3月18日〕)
(福祉事業の種類)
第18条 条例第17条第1項の福祉事業の種類は、次のとおりとする。
(1) 外科後処置に関する事業
(2) 補装具に関する事業
(3) リハビリテーションに関する事業
(4) アフターケアに関する事業
(5) 休業援護金の支給
(6) 在宅介護を行う介護人の派遣に関する事業
(7) 奨学援護金の支給
(8) 就労保育援護金の支給
(9) 傷病特別支給金の支給
(10) 障害特別支給金の支給
(11) 遺族特別支給金の支給
(12) 障害特別援護金の支給
(13) 遺族特別援護金の支給
(14) 傷病特別給付金の支給
(15) 障害特別給付金の支給
(16) 遺族特別給付金の支給
(17) 障害差額特別給付金の支給
(18) 長期家族介護者援護金の支給
2 条例第17条第2項の福祉事業の種類は、次のとおりとする。
(1) 公務上の災害の防止に関する活動を行う団体に対する援助に関する事業
(2) 公務上の災害を防止する対策の調査研究に関する事業
(3) 公務上の災害を防止する対策の普及及び推進に関する事業
(一部改正〔昭和50年5月20日・52年10月4日・53年9月1日・58年1月7日〕、全部改正〔昭和61年3月31日〕、一部改正〔昭和63年8月9日・平成7年9月26日・8年7月17日・16年9月15日・18年6月15日・19年5月17日〕)
(福祉事業の実施)
第19条 実施機関は、福祉事業を行うに当たつては、その内容について市長と協議しなければならない。
(一部改正〔昭和48年12月26日・52年10月4日〕、全部改正〔昭和61年3月31日〕、一部改正〔平成7年9月26日〕)
(福祉事業の申請等)
第20条 第18条第1項の福祉事業を受けようとする者は、実施機関の定めるところにより、申請書を実施機関に提出しなければならない。
2 実施機関は、前項の申請書を受理したときは、速やかに申請者に対し、承認するかどうかを通知しなければならない。
(全部改正〔昭和61年3月31日〕、一部改正〔平成7年9月26日〕)
第21条 削除
(昭和61年3月31日)
(審査会の招集等)
第22条 条例第19条に規定する審査会は、委員3人をもつて組織する。
2 委員は、学識経験を有する者のうちから市長が委嘱する。
3 委員の任期は3年とする。ただし、補欠の委員の任期は前任者の残任期間とする。
4 委員は、再任されることができる。
5 審査会に会長を置き、委員の互選によりこれを定める。
6 会長は、会務を総理する。会長に事故があるとき又は会長が欠けたときは、会長があらかじめ指定する委員がその職務を行う。
7 審査会は、会長が招集する。
8 審査会は、委員の過半数が出席しなければ、会議の開催及び議決をすることができない。
9 審査会の議事は、出席委員の過半数で決する。この場合においては、会長は、委員として議決に加わる権利を有する。
10 前項の場合において、可否同数のときは、会長が決する。
11 前各項に定めるもののほか、審査会に関し必要な事項は、審査会が定める。
(一部改正〔昭和52年10月4日・令和6年3月29日〕)
(審査の申立て)
第23条 補償の実施について不服がある者が条例第18条第1項の規定により審査を申立てようとするときは、これを書面でしなければならない。
2 前項の書面(以下「審査申立書」という。)には、次に掲げる事項を記載し、審査を申立てようとする者が記名押印して、正副2通を、書類、記録その他の資料を添えて審査会に提出しなければならない。
(1) 災害を受けた者の氏名、住所及び生年月日並びに災害発生当時の職並びに所属部局
(2) 申立人が災害を受けた職員以外の者であるときは、その氏名、住所及び生年月日並びにその職員との続柄又は関係
(3) 補償に関する当局の措置
(4) 申立ての趣旨
(5) 代理人を選任したときは、その者の氏名、住所及び職業
(6) 請求の年月日
3 審査申立書の記載事項に変更を生じた場合には、請求者は、そのつど、その旨を速やかに審査会に届出なければならない。
(一部改正〔昭和61年3月31日〕)
(第三者の行為による災害についての届出)
第24条 補償の原因である災害が第三者の行為によつて生じたときは、補償を受けるべき者は、その事実、第三者の氏名及び住所(第三者の氏名及び住所がわからないときは、その旨)並びに被害の状況を、遅滞なく、実施機関に届出なければならない。
(一部改正〔昭和61年3月31日〕)
(旅費の支給)
第25条 条例第20条第2項の規定による旅費の支給については、相生市職員等の旅費に関する条例(昭和31年条例第409号)の定めるところによる。
(一部改正〔昭和53年9月1日〕)
(通勤による災害に係る一部負担金)
第25条の2 条例第22条の2第1項に規定する規則で定める職員は、次の各号の一に該当する者とする。
(1) 第三者の加害行為によつて通勤による災害を受けた者
(2) 療養開始後3日以内に死亡した者
(3) 休業補償を受けない者
(4) 同一の通勤による災害に関し、既に一部負担金を払込んだ者
2 条例第22条の2第1項に規定する規則で定める金額は、200円(健康保険法(大正11年法律第70号)第3条第2項に規定する日雇特例被保険者である職員にあつては、100円)とする。ただし、当該額が、現に療養に要した費用の総額又は休業補償の総額を超える場合には、それらの総額のうち小さい額(それらの総額が同じ額のときはその額)に相当する額とする。
(追加〔昭和48年12月26日〕、一部改正〔昭和52年10月4日・56年3月26日・61年3月31日・平成12年3月31日・14年12月19日〕)
(追加〔平成30年9月27日〕)
(公署の長の助力等)
第27条 補償を受けるべき者が、事故その他の理由により、みずから補償の請求その他の手続を行うことが困難である場合には、職員の勤務する公署の長は、その手続を行うことができるように助力しなければならない。
2 職員の勤務する公署の長は、補償を受けるべき者から補償を受けるために必要な証明を求められた場合には、速やかに証明をしなければならない。
(一部改正〔昭和52年10月4日・56年3月26日・61年3月31日・平成7年9月26日〕、繰下〔平成30年9月27日〕)
(一部改正〔昭和52年10月4日・平成7年9月26日〕、繰下〔平成30年9月27日〕)
附則
1 この規則は、公布の日から施行し、昭和42年12月1日から適用する。
2 この規則施行の際、すでになされた行為については、この規則の規定によりなされたものとみなす。
(追加〔昭和52年10月4日〕、一部改正〔昭和62年6月26日・平成8年7月17日〕)
4 条例附則第2条の4第1項の規定による障害補償年金前払一時金の支給に係る申出は、障害補償年金の最初の支払に先立つてしなければならない。ただし、既に障害補償年金の支払があつた場合であつても、実施機関の行う当該障害補償年金の支給の決定に関する通知があつた日の翌日から起算して1年を経過する日までの間は、当該申出をすることができる。
(追加〔昭和50年5月20日〕、繰下〔昭和52年10月4日〕、一部改正〔昭和56年3月26日・57年3月30日・平成9年12月19日〕)
5 前項の申出は、同一の災害につき2回以上行うことができない。
(追加〔昭和50年5月20日〕、一部改正し繰下〔昭和52年10月4日〕、一部改正し繰上〔昭和57年3月30日〕)
6 障害補償年金前払一時金の額は、当該障害補償年金前払一時金に係る障害補償年金に係る障害等級に応じ、それぞれ条例附則第2条の3の表の右欄に掲げる額(当該障害補償年金が、条例第16条において例によることとされる地方公務員災害補償法(昭和42年法律第121号)第29条第8項の規定によるものである場合(次項において「障害加重の場合」という。)にあつては、次項に定める額。以下「障害補償年金前払一時金の限度額」という。)又は障害補償年金前払一時金の限度額の範囲内で、補償基礎額の1,200倍、1,000倍、800倍、600倍、400倍又は200倍に相当する額のうちから当該障害補償年金を受ける権利を有する者が選択した額とする。ただし、附則第4項ただし書の規定による申出が行われた場合には、補償基礎額の1,200倍、1,000倍、800倍、600倍、400倍又は200倍に相当する額のうち、当該障害補償年金に係る障害等級に応じ、それぞれ障害補償年金前払一時金の限度額から当該申出が行われた日の属する月までの期間に係る当該障害補償年金の額の合計額を差し引いた額を超えない範囲内で当該障害補償年金を受ける権利を有する者が選択した額とする。
(追加〔昭和57年3月30日〕、一部改正〔平成9年12月19日・18年6月15日〕)
(1) 加重前の障害の程度が条例別表第2に定める第7級以上の障害等級に該当する場合
加重後の障害等級に応じそれぞれ条例附則第2条の3の表の右欄に掲げる額から、加重前の障害等級に応じそれぞれ同表の右欄に掲げる額を差し引いた額
(2) 加重前の障害の程度が条例別表第2に定める第8級以下の障害等級に該当する場合
加重後の障害等級に応じそれぞれ条例附則第2条の3の表の右欄に掲げる額に、当該障害補償年金に係る地方公務員災害補償法施行規則(昭和42年自治省令第27号)第27条の規定の例による金額を当該障害補償年金に係る加重後の障害の程度に応ずる条例第9条の規定による金額で除して得た数を乗じて得た額
(追加〔昭和57年3月30日〕、一部改正〔平成9年12月19日・18年6月15日〕)
(1) 当該障害補償年金に係る障害補償年金前払一時金が支給された月後の最初の障害補償年金に係る支払期月から1年を経過する月以前の各月(附則第4項ただし書の規定による申出が行われた場合にあつては、当該申出が行われた日の属する月の翌月以後の月に限る。)に支給されるべき障害補償年金の額
(2) 前号の支払期月から1年を経過する月後の各月に支給されるべき障害補償年金の額を、100分の5に当該支払期月以後の経過年数(当該年数に1年未満の端数があるときは、これを切捨てた年数)を乗じて得た数に1を加えた数で除して得た額
(追加〔昭和57年3月30日〕、全部改正〔昭和61年3月31日〕)
9 前項の規定による障害補償年金の支給の停止が終了する月に係る障害補償年金の額は、当該終了する月が、同項に規定する支払期月から起算して1年以内の場合にあつては、当該障害補償年金前払一時金の額から同項の規定により各月に支給されるべき当該障害補償年金の額の全額につき支給が停止される期間に係る同項の規定による合計額(以下この項において「全額停止期間に係る合計額」という。)を差し引いた額、当該支払期月から起算して1年を超える場合にあつては、当該障害補償年金前払一時金の額から全額停止期間に係る合計額を差し引いた額に100分の5に当該終了する月の同項に規定する経過年数を乗じて得た数に1を加えた数を乗じて得た額を、それぞれ当該終了する月に支給されるべき当該障害補償年金の額から差し引いた額とする。
(追加〔昭和57年3月30日〕)
10 条例附則第3条第1項の規定による遺族補償年金前払一時金の支給に係る申出は、遺族補償年金の最初の支払に先立つてしなければならない。ただし、既に遺族補償年金の支払があつた場合であつても、実施機関の行う当該遺族補償年金の支給の決定に関する通知があつた日の翌日から起算して1年を経過する日までの間は、当該申出をすることができる。
(繰上〔昭和50年5月20日〕、繰下〔昭和52年10月4日〕、一部改正し繰下〔昭和56年3月26日〕、一部改正〔昭和57年3月30日〕、全部改正〔昭和61年3月31日〕)
11 前項の申出は、同一の災害につき2回以上行うことができない。
(追加〔昭和57年3月30日〕、全部改正〔昭和61年3月31日〕)
12 第10条の規定は、遺族補償年金を受ける権利を有する遺族が2人以上あるときにおける遺族補償年金前払一時金の請求及び受領について準用する。
(追加〔昭和57年3月30日〕)
13 遺族補償年金前払一時金の額は、補償基礎額の1,000倍、800倍、600倍、400倍又は200倍に相当する額のうち、当該遺族補償年金前払一時金に係る遺族補償年金を受ける権利を有する遺族(前項の規定により代表者が選任された場合には、当該代表者以下この項において同じ。)が選択した額とする。ただし、附則第11項において準用する附則第4項ただし書の規定による申出が行われた場合には、補償基礎額の800倍、600倍、400倍又は200倍に相当する額のうち、補償基礎額の1,000倍に相当する額から当該申出が行われた日の属する月までの期間に係る当該遺族補償年金の額の合計額を差し引いた額を超えない範囲内で当該遺族補償年金を受ける権利を有する遺族が選択した額とする。
(追加〔昭和57年3月30日〕)
(追加〔昭和57年3月30日〕)
15 遺族補償年金は、附則第10項本文の規定による申出が行われた場合にあつては、当該遺族補償年金を支給すべき事由が生じた日(同項ただし書の規定による申出が行われた場合にあつては、当該申出が行われた日)の属する月(条例附則第4条の2第2項の規定に基づき遺族補償年金を受けることができることとされた遺族であつて当該遺族補償年金を受ける権利を有することとなつたもの(以下この項において「特例遺族補償年金受給権者」という。)が附則第10項本文の規定による申出を行つた場合にあつては、その者が当該遺族補償年金に係る職員の死亡の時期に応じ条例附則第4条の2第2項の表の右欄に掲げる年齢(以下この項及び附則第19項において「支給停止解除年齢」という。)に達する月)の翌月から、次に掲げる額の合計額(特例遺族補償年金受給権者が附則第10項本文の規定による申出を行つた場合にあつては、支給停止解除年齢に達する月までの間に係る額を除く。)が当該遺族補償年金前払一時金の額に達するまでの間、その支給を停止するものとする。
(1) 当該遺族補償年金に係る遺族補償年金前払一時金が支給された月後の最初の遺族補償年金に係る支払期月(特例遺族補償年金受給権者が支給停止解除年齢に達する前に附則第10項本文の規定による申出を行つた場合にあつては、当該特例遺族補償年金受給権者について条例附則第4条の2第4項本文の規定の適用がないものとした場合における当該遺族補償年金前払一時金が支給された月後の最初の当該遺族補償年金に係る支払期月に当たる月。以下この項及び次項において同じ。)から1年を経過する月以前の各月(附則第10項ただし書の規定による申出が行われた場合にあつては、当該申出が行われた日の属する月の翌月以後の月に限る。)に支給されるべき遺族補償年金の額
(2) 前号の支払期月から1年を経過する月後の各月に支給されるべき遺族補償年金の額を、100分の5に当該支払期月以後の経過年数(当該年数に1年未満の端数があるときは、これを切捨てた年数)を乗じて得た数に1を加えた数で除して得た額
(全部改正〔昭和61年3月31日〕)
16 前項の規定による遺族補償年金の支給の停止が終了する月に係る遺族補償年金の額は、当該終了する月が、同項に規定する支払期月から起算1年以内の場合にあつては、当該遺族補償年金前払一時金の額から同項の規定により各月に支給されるべき当該遺族補償年金の額の全額につき支給が停止される期間に係る同項の規定による合計額(以下この項において「全額停止期間に係る合計額」という。)を差引いた額、当該支払期月から起算して1年を超える場合にあつては、当該遺族補償年金前払一時金の額から全額停止期間に係る合計額を差引いた額に100分の5に当該終了する月の同項に規定する経過年数を乗じて得た数に1を加えた数を乗じて得た額を、それぞれ当該終了する月に支給されるべき当該遺族補償年金の額から差引いた額とする。
(追加〔昭和61年3月31日〕)
17 実施機関は、条例附則第2条の4第3項、附則第3条第3項及び附則第4条の2第4項の支給停止期間が満了したときは、速やかに当該支給停止に係る障害補償年金又は遺族補償年金を受ける権利を有する者に対して、その旨を通知しなければならない。
(追加〔昭和57年3月30日〕、一部改正し繰下〔昭和61年3月31日〕、一部改正〔平成9年12月19日〕)
18 年金たる補償を受ける者は、当該補償の事由となつた障害、又は死亡について条例附則第5条第1項に掲げる年金たる給付が支給されることとなつた場合、その給付の額が変更された場合又はその支給を受けられなくなつた場合には、その事実を明らかにすることができる書類を添えて、速やかにその旨を実施機関に届け出なければならない。
(繰上〔昭和50年5月20日〕、一部改正し繰下〔昭和52年10月4日〕、繰下〔昭和56年3月26日〕、一部改正し繰下〔昭和57年3月30日〕、一部改正〔昭和58年1月7日〕、繰下〔昭和61年3月31日〕)
19 第16条及び第17条の規定は、条例附則第4条の2第2項の規定に基づき遺族補償年金を受けることができることとされた遺族で支給停止解除年齢に達しないものがある場合について準用する。この場合において、第16条中「受ける者」とあるのは「受ける権利を有する者」と、「基礎となる遺族」とあるのは「基礎となる遺族(条例附則第4条の2第2項の規定に基づき遺族補償年金を受けることができることとされた遺族であつて、当該遺族補償年金に係る職員の死亡の時期に応じ、同項の表の右欄に掲げる年齢に達しないものを含む。)」と、第17条第1項中「受ける者」とあるのは「受ける権利を有する者」と読替えるものとする。
(追加〔昭和61年3月31日〕)
附則(昭和48年12月26日)
1 この規則は、公布の日から施行し、昭和48年12月1日から適用する。
2 改正後の相生市議会の議員その他非常勤の職員の公務災害補償等に関する条例施行規則第8条の2の規定による金額が同規則第2条に規定する補償基礎額の60倍に相当する金額に満たないときは、相生市議会の議員その他非常勤の職員の公務災害補償等に関する条例第15条に規定する規則で定める金額は当分の間、同規則第8条の2の規定にかかわらず、当該補償基礎額の60倍に相当する金額とする。
附則(昭和49年10月16日)
この規則は、公布の日から施行し、昭和49年4月1日から適用する。
附則(昭和50年5月20日)
1 この規則は、公布の日から施行する。
2 この規則による改正後の相生市議会の議員その他非常勤の職員の公務災害補償等に関する条例施行規則の規定は、昭和49年11月1日から適用する。
3 昭和49年4月1日以後に支給すべき事由の生じた葬祭補償に関する相生市議会の議員その他非常勤の職員の公務災害補償に関する条例施行規則の一部を改正する規則(昭和48年規則第58号)附則第2項の規定の適用については、同項中「改正後の相生市議会の議員その他非常勤の職員の公務災害補償等に関する条例施行規則」とあるのは、「相生市議会の議員その他非常勤の職員の公務災害補償等に関する条例施行規則の一部を改正する規則(昭和50年規則第30号)による改正後の相生市議会の議員その他非常勤の職員の公務災害補償等に関する条例施行規則」とする。
附則(昭和50年8月5日)
1 この規則は、公布の日から施行する。
2 この規則による改正後の相生市議会の議員その他非常勤の職員の公務災害補償等に関する条例施行規則第8条の2の規定は、昭和50年4月1日(以下「適用日」という。)以後に支給すべき事由が生じた葬祭補償について適用し、同日前に支給すべき事由が生じた葬祭補償については、なお従前の例による。
3 適用日以後に支給すべき事由が生じた葬祭補償に関する相生市議会の議員その他非常勤の職員の公務災害補償等に関する条例施行規則の一部を改正する規則(昭和48年規則第58号)附則第2項の規定の適用については、同項中「改正後の相生市議会の議員その他非常勤の職員の公務災害補償等に関する条例施行規則」とあるのは、「相生市議会の議員その他非常勤の職員の公務災害補償等に関する条例施行規則の一部を改正する規則(昭和50年規則第37号)による改正後の相生市議会の議員その他非常勤の職員の公務災害補償等に関する条例施行規則」とする。
4 適用日以後に支給すべき事由が生じた葬祭補償であつて、この規則による改正前の相生市議会の議員その他非常勤の職員の公務災害補償等に関する条例施行規則第8条の2の規定による金額により支給されたもの又は相生市議会の議員その他非常勤の職員の公務災害補償等に関する条例施行規則の一部を改正する規則(昭和50年規則第30号)附則第3項により読み替えて適用される相生市議会の議員その他非常勤の職員の公務災害補償等に関する条例施行規則の一部を改正する規則(昭和48年規則第58号)附則第2項の規定による金額により支給されたもの(その額が250,000円未満であるものに限る。)の支払は、この規則による改正後の相生市議会の議員その他非常勤の職員の公務災害補償等に関する条例施行規則第8条の2の規定による金額により支給されるべき葬祭補償の内払とみなす。
附則(昭和52年10月4日)
1 この規則は、公布の日から施行し、改正後の相生市議会の議員その他の非常勤の職員の公務災害補償等に関する条例施行規則(以下「改正後の規則」という。)の規定は、昭和52年4月1日から適用する。ただし、改正後の規則第19条、第22条及び第25条の2の規定は、公布の日から施行する。
2 改正後の規則第8条の2及び附則第3項の規定は、昭和52年4月1日以後に支給すべき事由が生じた葬祭補償について適用し、同日前に支給すべき事由が生じた葬祭補償については、なお、従前の例による。
附則(昭和53年9月1日)
この規則は、公布の日から施行し、昭和53年4月1日から適用する。
附則(昭和54年3月31日)
この規則は、昭和54年4月1日から施行する。
附則(昭和56年3月26日)
この規則は、公布の日から施行する。
附則(昭和56年6月1日)
この規則は、公布の日から施行する。
附則(昭和57年3月30日)
1 この規則は、公布の日から施行する。
2 この規則による改正後の相生市議会の議員その他非常勤の職員の公務災害補償等に関する条例施行規則附則第4項から第11項までの規定は、昭和56年11月1日から適用する。
附則(昭和58年1月7日)
この規則は、公布の日から施行する。
附則(昭和58年5月1日)
1 この規則は、公布の日から施行する。
2 改正後の第8条の2の規定は、この規則の施行の日以後に支給すべき事由の生じた葬祭補償について適用し、同日前に支給すべき事由の生じた葬祭補償については、なお従前の例による。
附則(昭和61年3月31日)
この規則は、昭和61年4月1日から施行する。
附則(昭和61年4月1日)
1 この規則は、公布の日から施行する。
2 この規則により改正された様式のうち、この規則施行の際現に使用中の様式については、なお当分の間、使用することができる。
附則(昭和61年6月30日)
この規則は、公布の日から施行する。
附則(昭和62年6月26日)
この規則は、公布の日から施行する。
附則(昭和63年6月15日)
1 この規則は、公布の日から施行する。
2 改正後の相生市議会の議員その他非常勤の職員の公務災害補償等に関する条例施行規則第8条の3の規定は、昭和63年4月1日以後に支給すべき事由の生じた葬祭補償について適用し、同日前に支給すべき事由の生じた葬祭補償については、なお従前の例による。
附則(昭和63年8月9日)
この規則は、公布の日から施行する。
附則(平成元年3月31日)
この規則は、公布の日から施行する。
附則(平成2年8月23日)
1 この規則は、公布の日から施行する。
2 改正後の相生市議会の議員その他非常勤の職員の公務災害補償等に関する条例施行規則第8条の3の規定は、平成2年4月1日以後に支給すべき事由が生じた葬祭補償について適用し、同日前に支給すべき事由の生じた葬祭補償については、なお従前の例による。
附則(平成4年5月22日)
1 この規則は、公布の日から施行する。
2 改正後の相生市議会の議員その他非常勤の職員の公務災害補償等に関する条例施行規則の規定は、平成4年4月1日以後に支給すべき事由が生じた葬祭補償について適用し、同日前に支給すべき事由の生じた葬祭補償については、なお従前の例による。
附則(平成5年5月20日)
この規則は、公布の日から施行する。
附則(平成6年8月25日)
1 この規則は、公布の日から施行する。
2 改正後の相生市議会の議員その他非常勤の職員の公務災害補償等に関する条例施行規則第8条の3の規定は、平成6年4月1日以後に支給すべき事由の生じた葬祭補償について適用し、同日前に支給すべき事由の生じた葬祭補償については、なお従前の例による。
附則(平成6年12月21日)
この規則は、公布の日から施行し、改正後の相生市議会の議員その他非常勤の職員の公務災害補償等に関する条例施行規則の規定は、平成6年10月1日から適用する。
附則(平成7年9月26日)
この規則は、公布の日から施行する。
附則(平成8年7月17日)
1 この規則は、公布の日から施行する。
2 改正後の相生市議会の議員その他非常勤の職員の公務災害補償等に関する条例施行規則第8条の4の規定は、平成8年4月1日以後に支給すべき事由が生じた葬祭補償について適用し、同日前に支給すべき事由が生じた葬祭補償については、なお従前の例による。
附則(平成9年12月19日)
この規則は、公布の日から施行する。
附則(平成10年5月11日)
1 この規則は、公布の日から施行する。
2 改正後の相生市議会の議員その他非常勤の職員の公務災害補償等に関する条例施行規則第8条の4の規定は、平成10年4月1日以後に支給すべき事由が生じた葬祭補償について適用し、同日前に支給すべき事由が生じた葬祭補償については、なお従前の例による。
附則(平成12年3月31日)
この規則は、公布の日から施行する。
附則(平成12年6月27日)
1 この規則は、公布の日から施行する。
2 改正後の相生市議会の議員その他非常勤の職員の公務災害補償等に関する条例施行規則第8条の4の規定は、平成12年4月1日以後に支給すべき事由が生じた葬祭補償について適用し、同日前に支給すべき事由が生じた葬祭補償については、なお従前の例による。
附則(平成14年3月22日)
この規則は、公布の日から施行する。
附則(平成14年12月19日)
この規則は、公布の日から施行する。
附則(平成16年3月29日)
この規則は、公布の日から施行し、様式第15号の改正規定を除き、平成15年10月1日から適用する。
附則(平成16年9月15日)
この規則は、公布の日から施行する。
附則(平成18年3月28日)
この規則は、刑事施設及び受刑者の処遇等に関する法律(平成17年法律第50号)の施行の日から施行する。
附則(平成18年6月15日)
(施行期日)
1 この規則は、公布の日から施行する。
2 改正後の相生市議会の議員その他非常勤の職員の公務災害補償等に関する条例施行規則第18条第1項各号の規定は、この規則の施行の日(以下「施行日」という。)以後に行うべき事由が生じた福祉事業について適用し、施行日前に行うべき事由が生じた福祉事業については、なお従前の例による。
附則(平成19年5月17日)
この規則は、公布の日から施行する。
附則(平成19年9月20日)
1 この規則は、平成19年10月1日から施行する。
2 この規則により改正された様式のうち、この規則施行の際、現に使用中の様式については、なお当分の間、使用することができる。
附則(平成20年12月15日)
1 この規則は、公布の日から施行し、改正後の相生市議会の議員その他非常勤の職員の公務災害補償等に関する条例施行規則の規定は、平成20年4月1日から適用する。
2 改正後の相生市議会の議員その他非常勤の職員の公務災害補償等に関する条例施行規則第2条の5の規定は、平成20年4月1日以後に発生した事故に起因する通勤による災害について適用し、同日前に発生した事故に起因する通勤による災害については、なお従前の例による。
附則(平成23年3月31日)
この規則は、公布の日から施行する。
附則(平成25年10月31日)
この規則は、公布の日から施行する。
附則(平成27年12月2日)
この規則は、公布の日から施行し、この規則による改正後の相生市議会の議員その他非常勤の職員の公務災害補償等に関する条例施行規則は、平成27年10月1日から適用する。
附則(平成28年3月18日)
この規則は、公布の日から施行する。
附則(平成28年12月28日)
1 この規則は、平成29年1月1日から施行する。
2 この規則による改正後の相生市議会の議員その他非常勤の職員の公務災害補償等に関する条例施行規則第2条の5第5号の規定は、平成29年1月1日以降に発生した事故に起因する通勤による災害について適用し、同日前に発生した事故に起因する通勤による災害については、なお従前の例による。
附則(平成30年9月27日)
この規則は、公布の日から施行する。
附則(令和2年3月31日抄)
(施行期日)
1 この規則は、令和2年4月1日から施行する。
附則(令和3年3月30日)
1 この規則は、令和3年4月1日から施行する。
2 この規則の施行の際現にあるこの規則による改正前の様式(次項において「旧様式」という。)により使用されている書類は、この規則による改正後の様式によるものとみなす。
3 この規則の施行の際現にある旧様式による用紙については、当分の間、これを取り繕って使用することができる。
附則(令和4年3月31日)
この規則は、令和4年4月1日から施行する。
附則(令和5年3月28日)
この規則は、令和5年4月1日から施行する。
附則(令和6年3月29日)
この規則は、令和6年4月1日から施行する。
附則(令和7年3月31日抄)
(施行期日)
1 この規則は、令和7年6月1日から施行する。
(人の資格に関する経過措置)
2 拘禁刑又は拘留に処せられた者に係る他の規則の規定によりなお従前の例によることとされ、なお効力を有することとされ又は改正前若しくは廃止前の規則の規定の例によることとされる人の資格に関する法令の規定の適用については、無期拘禁刑に処せられた者は無期禁錮に処せられた者と、有期拘禁刑に処せられた者は刑期を同じくする有期禁錮に処せられた者と、拘留に処せられた者は刑期を同じくする旧拘留に処せられた者とみなす。
附則(令和7年8月1日)
この規則は、公布の日から施行する。
別表第1(第2条の2関係)
(追加〔平成16年3月29日〕、一部改正〔平成23年3月31日・25年10月31日・令和4年3月31日・5年3月28日〕)
1 | 公務上の負傷に起因する疾病 |
2 | 物理的因子にさらされる業務に従事したため生じた次に掲げる疾病及びこれらに付随する疾病 (1) 紫外線にさらされる業務に従事したため生じた前眼部疾患又は皮膚疾患 (2) 赤外線にさらされる業務に従事したため生じた網膜火傷、白内障等の眼疾患又は皮膚疾患 (3) レーザー光線にさらされる業務に従事したため生じた網膜火傷等の眼疾患又は皮膚疾患 (4) マイクロ波にさらされる業務に従事したため生じた白内障等の眼疾患 (5) 市長の定める電離放射線(以下「放射線」という。)にさらされる業務に従事したため生じた急性放射線症、皮膚潰瘍等の放射線皮膚障害、白内障等の放射線眼疾患、放射線肺炎、再生不良性貧血等の造血器障害、骨え死その他の放射線障害 (6) 高圧室内作業又は潜水作業に係る業務に従事したため生じた潜かん病又は潜水病 (7) 気圧の低い場所における業務に従事したため生じた高山病又は航空減圧症 (8) 暑熱な場所における業務に従事したため生じた熱中症 (9) 高熱物体を取り扱う業務に従事したため生じた熱傷 (10) 寒冷な場所における業務又は低温物体を取り扱う業務に従事したため生じた凍傷 (11) 著しい騒音を発する場所における業務に従事したため生じた難聴等の耳の疾患 (12) 超音波にさらされる業務に従事したため生じた手指等の組織え死 (13) (1)から(12)までに掲げるもののほか、物理的因子にさらされる業務に従事したため生じたことの明らかな疾病 |
3 | 身体に過度の負担のかかる作業態様の業務に従事したため生じた次に掲げる疾病及びこれらに付随する疾病 (1) 重激な業務に従事したため生じた筋肉、けん、骨若しくは関節の疾患又は内臓脱 (2) 重量物を取り扱う業務、腰部に過度の負担を与える不自然な作業姿勢により行う業務その他腰部に過度の負担のかかる業務に従事したため生じた腰痛 (3) チェンソー、ブッシュクリーナー、削岩機等の身体に振動を与える機械器具を使用する業務に従事したため生じた手指、前腕等の末しょう循環障害、末しょう神経障害又は運動器障害 (4) 電子計算機への入力を反復して行う業務その他上肢に過度の負担のかかる業務に従事したため生じた後頭部、けい部、肩甲帯、上腕、前腕又は手指の運動器障害 (5) (1)から(4)までに掲げるもののほか、身体に過度の負担のかかる作業態様の業務に従事したため生じたことの明らかな疾病 |
4 | 化学物質等にさらされる業務に従事したため生じた次に掲げる疾病及びこれらに付随する疾病 (1) 市長の定める単体たる化学物質又は化合物(合金を含む。)にさらされる業務に従事したため生じた疾病であって、市長が定めるもの (2) ふっ素樹脂、塩化ビニル樹脂、アクリル樹脂等の合成樹脂の熱分解生成物にさらされる業務に従事したため生じた眼粘膜の炎症又は気道粘膜の炎症等の呼吸器疾患 (3) すす、鉱物油、漆、テレビン油、タール、セメント、アミン系の樹脂硬化剤等にさらされる業務に従事したため生じた皮膚疾患 (4) たん白分解酵素にさらされる業務に従事したため生じた皮膚炎、結膜炎又は鼻炎、気管支ぜん息等の呼吸器疾患 (5) 木材の粉じん、獣毛のじんあい等を飛散する場所における業務又は抗生物質等にさらされる業務に従事したため生じたアレルギー性の鼻炎、気管支ぜん息等の呼吸器疾患 (6) 綿、亜麻等の粉じんを飛散する場所における業務に従事したため生じた呼吸器疾患 (7) 石綿にさらされる業務に従事したため生じた良性石綿胸水又はびまん性胸膜肥厚 (8) 空気中の酸素濃度の低い場所における業務に従事したため生じた酸素欠乏症 (9) (1)から(8)までに掲げるもののほか、化学物質等にさらされる業務に従事したため生じたことの明らかな疾病 |
5 | 粉じんを飛散する場所における業務に従事したため生じたじん肺症又は市長の定めるじん肺の合併症 |
6 | 細菌、ウイルス等の病原体にさらされる業務に従事したため生じた次に掲げる疾病及びこれらに付随する疾病 (1) 患者の診療若しくは看護の業務、介護の業務又は研究その他の目的で病原体を取り扱う業務に従事したため生じた伝染性疾患 (2) 動物若しくはその死体、獣毛、革その他動物性の物又はぼろ等の古物を取り扱う業務に従事したため生じたブルセラ症、炭そ病等の伝染性疾患 (3) 湿潤地における業務に従事したため生じたワイル病等のレプトスピラ症 (4) 屋外における業務に従事したため生じたつつが虫病 (5) (1)から(4)までに掲げるもののほか、細菌、ウイルス等の病原体にさらされる業務に従事したため生じたことの明らかな疾病 |
7 | がん原性物質又はがん原性因子にさらされる業務に従事したため生じた次に掲げる疾病及びこれらに付随する疾病 (1) ベンジジンにさらされる業務に従事したため生じた尿路系腫瘍 (2) べー夕ーナフチルアミンにさらされる業務に従事したため生じた尿路系腫瘍 (3) 4―アミノジフェニルにさらされる業務に従事したため生じた尿路系腫瘍 (4) 4―ニトロジフェニルにさらされる業務に従事したため生じた尿路系腫瘍 (5) ビス(クロロメチル)エーテルにさらされる業務に従事したため生じた肺がん (6) ベリリウムにさらされる業務に従事したため生じた肺がん (7) ペンゾトリクロリドにさらされる業務に従事したため生じた肺がん (8) 石綿にさらされる業務に従事したため生じた肺がん又は中皮腫 (9) ベンゼンにさらされる業務に従事したため生じた白血病 (10) 塩化ビニルにさらされる業務に従事したため生じた肝血管肉腫又は肝細胞がん (11) 3.3'―ジクロロ―4.4'ジアミノジフェニルメタンにさらされる業務に従事したため生じた尿路系腫瘍 (12) オルト―トルイジンにさらされる業務に従事したため生じたぼうこうがん (13) 1.2―ジクロロプロパンにさらされる業務に従事したため生じた胆管がん (14) ジクロロメタンにさらされる業務に従事したため生じた胆管がん (15) 放射線にさらされる業務に従事したため生じた白血病、肺がん、皮膚がん、骨肉腫、甲状腺がん、多発性骨髄腫又は非ホジキンリンパ腫 (16) すす、鉱物油、タール、ピッチ、アスファルト又はパラフィンにさらされる業務に従事したため生じた皮膚がん (17) (1)から(16)までに掲げるもののほか、がん原性物質又はがん原性因子にさらされる業務に従事したため生じたことの明らかな疾病 |
8 | 相当の期間にわたって継続的に行う長時間の業務その他血管病変等を著しく増悪させる業務に従事したため生じた狭心症、心筋梗塞、心停止(心臓性突然死を含む。)、心室細動等の重症の不整脈、重篤な心不全、肺塞栓症、大動脈解離、くも膜下出血、脳出血、脳梗塞又は高血圧性脳症及びこれらに付随する疾病 |
9 | 人の生命にかかわる事故への遭遇その他強度の精神的又は肉体的負荷を与える事象を伴う業務に従事したため生じた精神及び行動の障害並びにこれに付随する疾病 |
10 | 前各号に掲げるもののほか、公務に起因することの明らかな疾病 |
別表第2(第8条の3関係)
(追加〔平成8年7月17日〕、一部改正〔平成16年3月29日〕)
介護を要する状態の区分 | 障害 |
常時介護を要する状態 | 1 神経系統の機能又は精神の著しい障害であって、その程度が常に介護を要するもの 2 胸腹部臓器の機能の著しい障害であって、その程度が常に介護を要するもの 3 前2号に掲げるもののほか、条例別表第1に定める第1級に該当する障害であって、前2号に掲げるものと同程度の介護を要するもの又は条例別表第2に定める第1級に該当する障害であって、前2号に掲げるものと同程度の介護を要するもの |
随時介護を要する状態 | 1 神経系統の機能又は精神の著しい障害であって、その程度が随時介護を要するもの 2 胸腹部臓器の機能の著しい障害であって、その程度が随時介護を要するもの 3 条例別表第1に定める第1級に該当する障害であって、前2号に掲げるものと同程度の介護を要するもの又は条例別表第2に定める第1級に該当する障害であって、前2号に掲げるものと同程度の介護を要するもの |
(一部改正〔昭和61年4月1日・令和3年3月30日〕)

(追加〔昭和48年12月26日〕、一部改正〔昭和61年4月1日・令和3年3月30日〕)

(一部改正〔昭和48年12月26日・58年1月7日〕、全部改正〔昭和61年3月31日〕、一部改正〔平成2年8月23日・6年12月21日・8年7月17日〕)




(追加〔昭和48年12月26日〕、全部改正〔昭和61年3月31日〕、一部改正〔平成2年8月23日・6年12月21日・8年7月17日〕)




(一部改正〔昭和61年4月1日・平成6年12月21日・令和3年3月30日〕)

(一部改正〔昭和61年4月1日・平成6年12月21日・14年3月22日・19年9月20日・令和3年3月30日〕)




(一部改正〔昭和61年4月1日〕、全部改正〔昭和61年6月30日〕、一部改正〔昭和62年6月26日・平成27年12月2日・令和3年3月30日・4年3月31日〕)


(追加〔昭和52年10月4日〕、一部改正〔昭和58年1月7日・61年4月1日〕、全部改正〔昭和61年6月30日〕、一部改正〔昭和62年6月26日・平成27年12月2日・令和3年3月30日〕)


(追加〔昭和52年10月4日〕、一部改正〔昭和58年1月7日・61年4月1日・62年6月26日・令和3年3月30日〕)


(一部改正〔昭和61年4月1日〕、全部改正〔昭和61年6月30日〕、一部改正〔昭和62年6月26日・平成27年12月2日・令和3年3月30日〕)


(追加〔昭和57年3月30日〕、一部改正〔昭和61年4月1日・平成19年9月20日・令和3年3月30日〕)


(追加〔昭和57年3月30日〕、一部改正〔昭和61年4月1日・令和3年3月30日〕)


(一部改正〔昭和52年10月4日・61年4月1日・62年6月26日・令和3年3月30日〕)

(追加〔平成8年7月17日〕、一部改正〔令和3年3月30日〕)

(一部改正〔昭和48年12月26日・56年3月26日・58年1月7日・61年4月1日〕、全部改正〔昭和61年6月30日〕、一部改正〔昭和62年6月26日・平成27年12月2日・令和3年3月30日〕)



(全部改正〔昭和52年10月4日〕、一部改正〔昭和56年3月26日・61年4月1日・令和3年3月30日〕)


(一部改正〔昭和48年12月26日・61年4月1日・平成19年9月20日・令和3年3月30日〕)


(一部改正〔昭和48年12月26日・49年10月16日・50年8月5日・52年10月4日・57年3月30日・61年4月1日〕、全部改正〔昭和61年6月30日〕、一部改正〔昭和63年6月15日・平成2年8月23日・4年5月22日・6年8月25日・令和3年3月30日〕)

(一部改正〔昭和61年4月1日・令和3年3月30日〕)


(一部改正〔昭和61年4月1日・令和3年3月30日〕)


(一部改正〔昭和61年4月1日・平成2年8月23日・令和3年3月30日〕)

(一部改正〔昭和48年12月26日・52年10月4日・58年1月7日・61年4月1日〕、全部改正〔昭和61年6月30日〕、一部改正〔昭和63年8月9日・平成7年9月26日・8年7月17日・16年3月29日・19年9月20日・27年12月2日・令和4年3月31日〕)



(追加〔昭和52年10月4日〕、一部改正〔昭和58年1月7日・61年4月1日〕、全部改正〔昭和61年6月30日〕、一部改正〔平成元年3月31日〕、全部改正〔平成8年7月17日〕、一部改正〔平成27年12月2日・令和3年3月30日〕)

(一部改正〔昭和58年1月7日・61年4月1日〕、全部改正〔昭和61年6月30日・平成8年7月17日〕、一部改正〔平成27年12月2日・令和3年3月30日〕)

(一部改正〔昭和48年12月26日・58年1月7日・61年4月1日〕、全部改正〔昭和61年6月30日〕、一部改正〔平成27年12月2日・令和3年3月30日〕)


様式第18号 削除
(昭和61年3月31日)
様式第19号 削除
(昭和61年3月31日)
(一部改正〔昭和48年12月26日・52年10月4日・61年4月1日〕、全部改正〔昭和61年6月30日・62年6月26日〕、一部改正〔平成8年7月17日〕)




(一部改正〔昭和48年12月26日・52年10月4日・58年1月7日〕、全部改正〔昭和61年3月31日・62年6月26日〕、一部改正〔昭和63年8月9日・平成7年9月26日・8年7月17日〕、全部改正〔平成19年5月17日〕)


(追加〔昭和52年10月4日〕、一部改正〔昭和58年1月7日・61年4月1日〕、全部改正〔昭和61年6月30日・62年6月26日〕、一部改正〔平成27年12月2日〕)


(一部改正〔昭和48年12月26日・52年10月4日・61年4月1日〕、全部改正〔昭和61年6月30日・62年6月26日〕、一部改正〔平成27年12月2日〕)


(一部改正〔昭和48年12月26日・52年10月4日・58年1月7日・61年4月1日〕、全部改正〔昭和61年6月30日・62年6月26日〕、一部改正〔平成27年12月2日〕)

